Here is an overview of my research implementations.
A Julia package for solving optimal control problems with SIR epidemiological models, supporting both constant and time-varying transmission rates.


Documentation: SIRcontrol.jl
A comprehensive package for solving optimal control problems with loss control regions, featuring multiple classical control examples.





Documentation: LossControl.jl
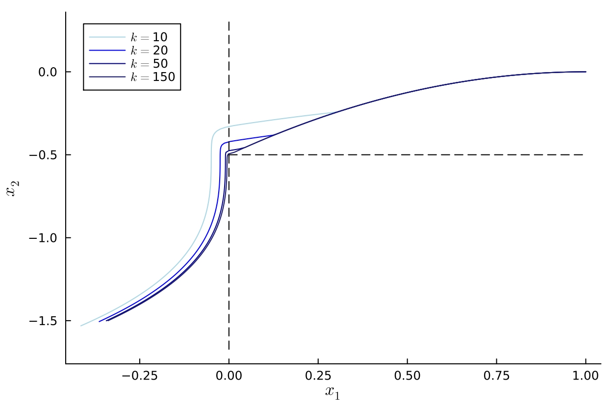
Novel regularization scheme for optimal control problems with hybrid dynamics featuring state-dependent discontinuities.


Documentation: RegHybridOCP.jl
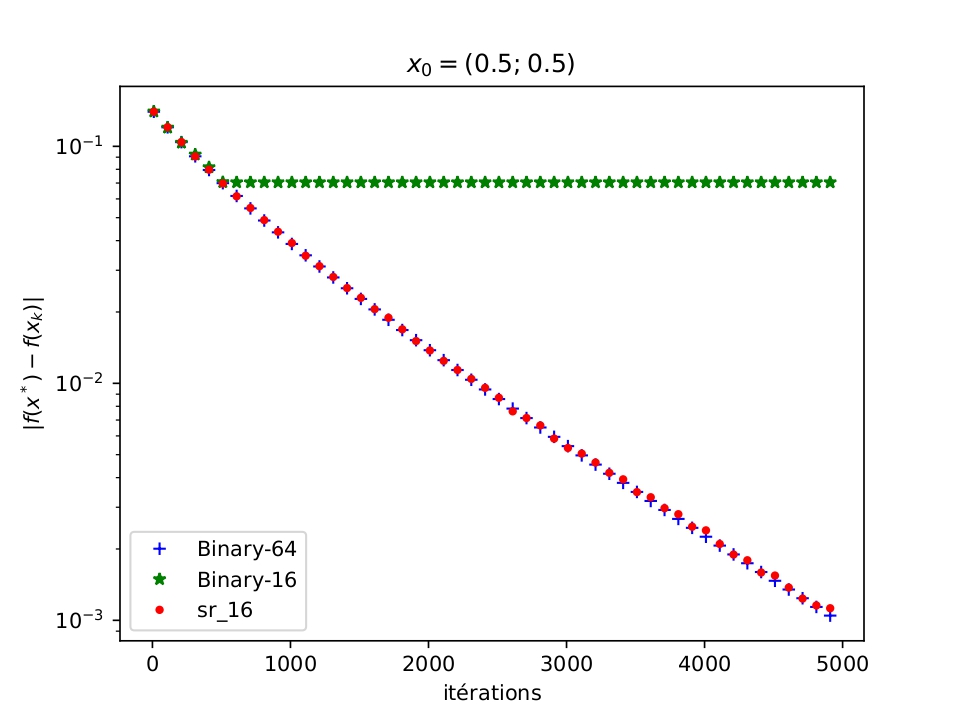
Investigation of reduced-precision optimization algorithms using stochastic rounding techniques for improved computational efficiency.


Investigation of reduced-precision methods for solving ordinary differential equations using the midpoint method with stochastic rounding techniques for improved computational efficiency.

Documentation: SRode.py
All code is available on my GitHub profile. For questions about implementation details or collaboration opportunities, feel free to contact me.